图片
第一章 总则
第一条 为明确提前招生规范及要求,保证学校提前招生工作顺利开展,切实维护考生合法权益,依据《省教育厅关于做好2023年高职院校提前招生改革试点工作的通知》等有关要求,结合我校招生工作实际,制订本章程。
第二条 学校全称:江苏财经职业技术学院;办学地址:淮安市清江浦区枚乘东路8号;招生代码:1352。
第三条 学校简介:江苏财经职业技术学院是省属公办全日制普通高等学校,省级示范性高等职业院校,江苏省中国特色高水平高职学校,江苏财经职业教育集团理事长单位,教育部示范性职业院校教育集团培育单位、全国高职院校创新创业教育工作先进单位、江苏省高校毕业生就业工作先进集体、江苏省智慧校园示范校。目前在校生一万余人,招生专业30余个。
第四条 凡被我校正式录取考生,入学后完成规定课程学习,符合学校毕业生管理相关规定,颁发经教育部电子注册的普通高校专科毕业证书,证书颁发学校:江苏财经职业技术学院。
第二章 组织机构及职责
第五条 学校提前招生工作接受上级教育行政及招生考试主管部门监督,在学校招生工作领导小组领导下,由招生办公室、教务处等相关机构具体组织实施。
第六条 学校提前招生工作坚持“公开、公平、公正”的原则,全面实施招生阳光工程,提前招生的每一个工作环节接受学校纪委再监督。
第三章 招生计划
第七条 根据学校人才培养目标定位、办学条件等实际情况,统筹考虑高考改革、生源数量、地区协调等因素,综合分析近年本省招生专业、招生计划编制等情况,确定学校提前招生计划。招生专业及招生计划数以省级招生主管部门正式公布为准。
第四章 报名考试
第八条 报名条件:江苏省内已参加2023年普通高考报名,考生须参加普通高中学业水平语文、数学、外语、思想政治、历史、地理、物理、化学、生物、信息技术10门科目的合格性考试并取得成绩。
第九条 体检要求:考生身体状况按《普通高校招生体检工作指导意见》及相关规定要求执行。新生入校后将进行体检复查,不合格者,学校将报上级主管部门备案,直至取消其入学资格。
第十条 报名
1.报名形式:网上报名(网址:gk.jseea.cn)
2.报名时间:第一轮3月23-25日;第二轮4月20日
3.报名程序:由考生本人在上述规定时间内登录江苏省教育考试院门户网站进行网上报名。
第十一条 考核
1.考核组织:
(1)报考高速铁路客运乘务的考生须参加学校组织的专业面试,面试合格方可录取在相应专业,面试时间及面试方案另行公布。
(2)报考其他专业的考生,视报名情况,另行制定和公布校测工作方案。
2.考核分值:
(1)折算分值:以江苏省普通高中学业水平合格性考试结果为赋分依据,折合总分300分。具体赋分办法见下表:

(2)合格性考试成绩加分:为鼓励学测成绩更好的考生报考我校,以学业水平合格性考试的合格科目数为依据,制定以下加分规则。

第十二条 违规处理
对违规的考生视情节轻重,报上级主管部门备案,直至取消录取资格。对违规的工作人员,按教育部令第33号《国家教育考试违规处理办法》处理。
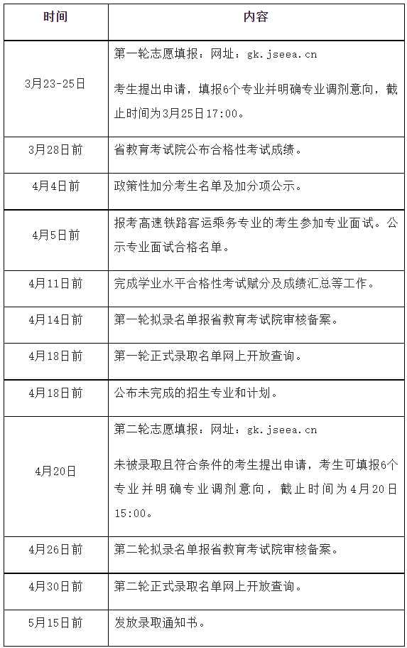
第十三条 日程安排
报名、考试等日程安排详见下表。若后期因疫情防控要求调整,以学校官网发布的时间为准。

第五章 录取规则
第十四条 加分政策
1.烈士子女,录取时加20分。
2.在服役期间荣立二等功以上或被战区(原大军区)以上单位授予荣誉称号的退役军人,录取时加20分。
3.归侨、华侨子女、归侨子女和台湾省籍考生(含台湾户籍考生),录取时加5分。
4.自主就业的退役士兵,录取时加10分。
第十五条 录取规则
1.根据招生计划和考生合格性考试折算总分,择优录取。
2.坚持公平、公正、公开的原则,依据考生折算总分采取“分数优先”的方式确定考生录取专业。
3.同分考生首先参考语数外三门合格情况,再同分参考首选科目合格情况,仍同分参考综合素质评价情况择优录取。
第六章 其他
第十六条 拟录取名单报省教育考试院审核批准后,在学校招生信息网公布,考生可登录http://zs.jscj.edu.cn查询录取结果。
第十七条 学生学费根据经江苏省物价部门核定的标准(依据苏价费〔2014〕136号)按学年收取(币种:人民币):文科类专业4700元,工科类专业5300元,艺术类专业6800元。
第十八条 《江苏省物价局江苏省财政厅江苏省教育厅关于印发<高等学校社会化学生公寓收费管理暂行办法>的通知》(苏价费〔2002〕369号、苏财综〔2002〕162号)要求,学生公寓按不同住宿条件核收住宿费为每学年人民币800-1500元。
第十九条 奖励与助学
1.奖学金设有:国家奖学金(8000元/人?年)、国家励志奖学金(5000元/人?年)、校设奖学金(400-1200元/人?年)以及翔宇励志奖学金等系列奖(助)学金。
2.对家庭经济困难学生,学校通过国家助学金(2300-4300元/人?年)、学校困难补助、勤工助学岗、求职补贴等多种途径予以资助。
3.为家庭经济特别困难的新生开通“绿色通道”。
4.家庭经济特别困难的学生可申请生源地信用助学贷款。
第七章 附则
第二十条 按规定,被我校提前正式录取的考生,不得再参加全国统一高考和其他任何其他形式的录取。
第二十一条 咨询方式
1.现场咨询:考生可到学校招生办公室进行现场咨询2.电话咨询:400-883-2686(免长途话费)0517-838586663.网上咨询:http://zs.jscj.edu.cn
4.微信咨询:关注微信公众号jscjzyjsxy
5.Q Q咨询:297329171(郑老师)34958377(冯老师)第二十二条 考生申诉渠道:电话:0517-83858866;邮箱:jw@jscj.edu.cn第二十三条 本章程由江苏财经职业技术学院招生办公室负责解释。
2023-03-15 08:35:14
第一章 总则
第一条 为明确提前招生规范及要求,保证学校提前招生工作顺利开展,切实维护考生合法权益,依据《省教育厅关于做好2023年高职院校提前招生改革试点工作的通知》等有关要求,结合我校招生工作实际,制订本章程。
第二条 学校全称:江苏财经职业技术学院;办学地址:淮安市清江浦区枚乘东路8号;招生代码:1352。
第三条 学校简介:江苏财经职业技术学院是省属公办全日制普通高等学校,省级示范性高等职业院校,江苏省中国特色高水平高职学校,江苏财经职业教育集团理事长单位,教育部示范性职业院校教育集团培育单位、全国高职院校创新创业教育工作先进单位、江苏省高校毕业生就业工作先进集体、江苏省智慧校园示范校。目前在校生一万余人,招生专业30余个。
第四条 凡被我校正式录取考生,入学后完成规定课程学习,符合学校毕业生管理相关规定,颁发经教育部电子注册的普通高校专科毕业证书,证书颁发学校:江苏财经职业技术学院。
第二章 组织机构及职责
第五条 学校提前招生工作接受上级教育行政及招生考试主管部门监督,在学校招生工作领导小组领导下,由招生办公室、教务处等相关机构具体组织实施。
第六条 学校提前招生工作坚持“公开、公平、公正”的原则,全面实施招生阳光工程,提前招生的每一个工作环节接受学校纪委再监督。
第三章 招生计划
第七条 根据学校人才培养目标定位、办学条件等实际情况,统筹考虑高考改革、生源数量、地区协调等因素,综合分析近年本省招生专业、招生计划编制等情况,确定学校提前招生计划。招生专业及招生计划数以省级招生主管部门正式公布为准。
第四章 报名考试
第八条 报名条件:江苏省内已参加2023年普通高考报名,考生须参加普通高中学业水平语文、数学、外语、思想政治、历史、地理、物理、化学、生物、信息技术10门科目的合格性考试并取得成绩。
第九条 体检要求:考生身体状况按《普通高校招生体检工作指导意见》及相关规定要求执行。新生入校后将进行体检复查,不合格者,学校将报上级主管部门备案,直至取消其入学资格。
第十条 报名
1.报名形式:网上报名(网址:gk.jseea.cn)
2.报名时间:第一轮3月23-25日;第二轮4月20日
3.报名程序:由考生本人在上述规定时间内登录江苏省教育考试院门户网站进行网上报名。
第十一条 考核
1.考核组织:
(1)报考高速铁路客运乘务的考生须参加学校组织的专业面试,面试合格方可录取在相应专业,面试时间及面试方案另行公布。
(2)报考其他专业的考生,视报名情况,另行制定和公布校测工作方案。
2.考核分值:
(1)折算分值:以江苏省普通高中学业水平合格性考试结果为赋分依据,折合总分300分。具体赋分办法见下表:

(2)合格性考试成绩加分:为鼓励学测成绩更好的考生报考我校,以学业水平合格性考试的合格科目数为依据,制定以下加分规则。

第十二条 违规处理
对违规的考生视情节轻重,报上级主管部门备案,直至取消录取资格。对违规的工作人员,按教育部令第33号《国家教育考试违规处理办法》处理。
第十三条 日程安排
报名、考试等日程安排详见下表。若后期因疫情防控要求调整,以学校官网发布的时间为准。

第五章 录取规则
第十四条 加分政策
1.烈士子女,录取时加20分。
2.在服役期间荣立二等功以上或被战区(原大军区)以上单位授予荣誉称号的退役军人,录取时加20分。
3.归侨、华侨子女、归侨子女和台湾省籍考生(含台湾户籍考生),录取时加5分。
4.自主就业的退役士兵,录取时加10分。
第十五条 录取规则
1.根据招生计划和考生合格性考试折算总分,择优录取。
2.坚持公平、公正、公开的原则,依据考生折算总分采取“分数优先”的方式确定考生录取专业。
3.同分考生首先参考语数外三门合格情况,再同分参考首选科目合格情况,仍同分参考综合素质评价情况择优录取。
第六章 其他
第十六条 拟录取名单报省教育考试院审核批准后,在学校招生信息网公布,考生可登录http://zs.jscj.edu.cn查询录取结果。
第十七条 学生学费根据经江苏省物价部门核定的标准(依据苏价费〔2014〕136号)按学年收取(币种:人民币):文科类专业4700元,工科类专业5300元,艺术类专业6800元。
第十八条 《江苏省物价局江苏省财政厅江苏省教育厅关于印发<高等学校社会化学生公寓收费管理暂行办法>的通知》(苏价费〔2002〕369号、苏财综〔2002〕162号)要求,学生公寓按不同住宿条件核收住宿费为每学年人民币800-1500元。
第十九条 奖励与助学
1.奖学金设有:国家奖学金(8000元/人?年)、国家励志奖学金(5000元/人?年)、校设奖学金(400-1200元/人?年)以及翔宇励志奖学金等系列奖(助)学金。
2.对家庭经济困难学生,学校通过国家助学金(2300-4300元/人?年)、学校困难补助、勤工助学岗、求职补贴等多种途径予以资助。
3.为家庭经济特别困难的新生开通“绿色通道”。
4.家庭经济特别困难的学生可申请生源地信用助学贷款。
第七章 附则
第二十条 按规定,被我校提前正式录取的考生,不得再参加全国统一高考和其他任何其他形式的录取。
第二十一条 咨询方式
1.现场咨询:考生可到学校招生办公室进行现场咨询2.电话咨询:400-883-2686(免长途话费)0517-838586663.网上咨询:http://zs.jscj.edu.cn
4.微信咨询:关注微信公众号jscjzyjsxy
5.Q Q咨询:297329171(郑老师)34958377(冯老师)第二十二条 考生申诉渠道:电话:0517-83858866;邮箱:jw@jscj.edu.cn第二十三条 本章程由江苏财经职业技术学院招生办公室负责解释。